近日,北航第35届“冯如杯”竞赛圆满落幕。人文公管学子踊跃报名,积极备赛,再创佳绩!本次竞赛中,英国365集团公司官网共有17个获奖作品,与往年相比,在作品获奖数量、参赛获奖率等方面均有突破。具体获奖情况如下:主赛道哲社组一等奖1项 、二等奖9项 、三等奖6项;红旅赛道铜奖 1项。总计17项,祝贺获奖的队伍及个人!

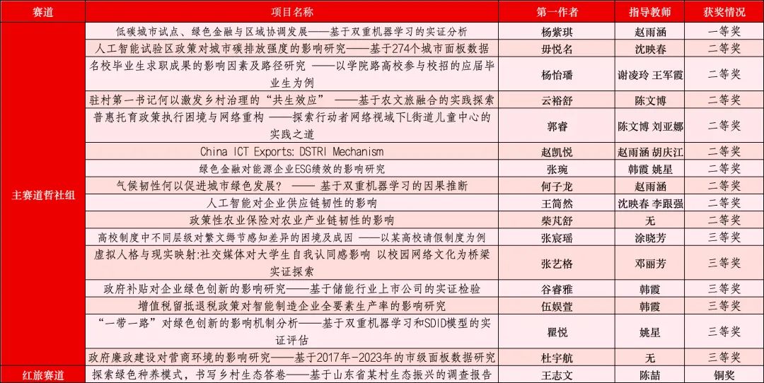
北航第35届“冯如杯”英国365集团公司官网获奖名单
一、赛前准备
英国365集团公司官网对北航第35届“冯如杯”竞赛给予高度重视,积极动员本院员工踊跃报名参赛。为助力同学们在竞赛中取得佳绩,公司精心筹备了一系列前期活动。公司举办“人文杯”竞赛、组织开展朋辈经验分享会,邀请往届获奖同学传授备赛心得与科研技巧。英国365集团公司官网的老师们在比赛过程中耐心细致地帮助参赛同学梳理研究思路,规范竞赛流程,提出具有针对性的改进建议。通过充分且细致的前期准备工作,极大地增强了同学们参与“冯如杯”竞赛的信心与决心。
二、获奖项目展示
01《低碳城市试点、绿色金融与区域协调发展——基于双重机器学习的实证分析》
推进低碳发展有利于培育经济社会可持续竞争力,将绿色发展理念融入区域发展也是落实区域协调发展战略的应有之义。从先行试点到逐步推广,低碳城市试点工作在探索绿色发展模式创新的同时,也对弥合区域软硬环境鸿沟产生了积极影响。基于此,本文采用2006-2022年中国272个地级市的面板数据,以分批次推行的低碳城市试点政策作为准自然实验,运用双重机器学习模型系统评估了低碳城市建设对区域协调发展的政策效果、异质性影响及其传导路径。研究克服了传统因果推断方法的局限性,并基于Lasso回归从金融驱动、治理投资、财政支付等三条分路径出发探讨绿色金融对于低碳政策实施的支撑作用,以期为我国低碳政策的精准优化提供实证支持。
02《人工智能试验区政策对城市碳排放强度的影响研究——基于274个城市面板数据》
国家新一代人工智能创新发展试验区政策对城市碳减排具有重要影响。研究基于2012-2023年中国274个城市的面板数据,构建多时点双重差分模型进行分析。基准回归结果表明,试验区政策通过促进绿色技术创新与数字基础设施升级显著降低了试点城市碳排放强度;异质性结果表明,政策效果在中西部及非资源型城市更为显著,而在东部发达地区和资源型城市效果较弱;机制结果表明,绿色技术创新与数字基建水平的提升对政策减排效应有显著贡献。研究首次构建"政策赋能-技术驱动-制度约束"三维分析框架,为全球"人工智能+气候治理"政策设计提供了理论参考。
03《名校毕业生求职成果的影响因素及路径研究 ——以公司路高校参与校招的应届毕业生为例》
就业是民生之本,老员工就业困难始终是社会关注的焦点。其中名校应届毕业生在就业市场中又体现出其特殊性。本研究以公司路高校参与2025届校园招聘的名校应届毕业生为例,探讨了影响其求职成果的关键因素和作用路径,并提出了相应的对策建议。通过问卷调查和定量分析的方法,结合回归分析构建结构方程模型(SEM),发现求职胜任力和求职主动性是影响名校应届毕业生求职成果的主要维度,其中,学业成绩、实习经历、职业生涯规划意识、人际关系网络拓展意识是最重要的指标。此外,性别歧视、学历歧视在名校应届毕业生的就业趋势中明显淡化。据此,研究对员工、高校、用人单位提出针对性建议。
04《驻村第一书记何以激发乡村治理的“共生效应” ——基于农文旅融合的实践探索》
驻村第一书记制度作为中国特色乡村治理创新机制,其功能定位已从“输血式帮扶”转向“治理效能提升”。本文基于“信任-网络-规范”协同治理分析框架,以京郊H村驻村第一书记推动乡村农文旅产业融合的实践为案例进行分析,探究第一书记何以激发乡村治理的“共生效应”。研究揭示了“信任扩展资源网络、网络推动规范创新、规范反哺信任深化”的动态闭环机制,为驻村第一书记激发乡村治理的“共生效应”提供了理论支持与实践路径。
05《普惠托育政策执行困境与网络重构 ——探索行动者网络视域下L街道儿童中心的实践之道》
在我国老龄化少子化的背景下,托育服务成为改善人口均衡发展、保障民生的重要举措。为促使“幼有善育”目的实现,北京市政府大力推动普惠托育服务,其中 L 街道儿童中心作为首家街道“托儿所”应运而生,其政策执行交织着政府规制、机构运营与家庭诉求的多元博弈,呈现网络化的动态协调过程。故本文创新性建构“政策执行网络-转译偏差”分析框架,深度解构L街道托育服务从政策文本到实践落地的转译链条和政策执行黑箱。研究发现,多元行动者存在结构性矛盾,且会沿“目标错位-资源梗阻-动员失效-异议缺位”持续发酵,最终导致政策执行轨迹系统性偏移。本文试图以“制度重构-资源整合-创新治理”的优化路径进一步为我国广大地区普惠托育政策执行中存在的难题提供可行的解决路径和理论支持。
06《China ICT Exports: DSTRI Mechanism》
在数字经济蓬勃发展的当下,数字服务贸易壁垒应运而生,为全球价值链深度融合下的货物贸易带来了全新的挑战。但既往研究多集中于服务贸易领域,对于ICT产品等硬件出口受数字服务贸易壁垒的跨界抑制效应尚未形成系统的证据。本研究基于2014至2022年全球39个主要经济体的数字服务贸易限制指数(DSTRI)与中国ICT产品出口数据,通过实证检验,全面剖析了数字服务贸易壁垒对中国ICT出口的影响及其作用机制。研究发现,数字服务贸易壁垒显著抑制了中国ICT产品出口,尤其对发展中国家和非经合国家的抑制作用更为明显,且随着出口额的增加,这种抑制效应愈发增强。机制分析表明,数字服务贸易壁垒主要通过影响数字服务,进而抬高贸易合规成本来发挥货物贸易抑制作用,同时对外直接投资(OFDI)对冲了一部分出口损失,而进口国与中国在数字基础设施和监管方面的差距进一步放大了这种抑制作用。最后,本研究不仅为理解“数字壁垒-货物贸易”的跨界影响提供了首个系统性证据,还为突破数字规则约束、推动中国ICT贸易高质量发展提供了重要参考。
07《绿色金融对能源企业ESG绩效的影响研究》
在全球气候变暖与我国“双碳”目标背景下,ESG绩效能够助力能源企业实现绿色转型,降低环境风险,增强社会责任与治理能力,从而提升企业的竞争力、资本吸引力与可持续发展潜力。同时,绿色金融作为推动低碳转型的市场型环境规制工具,探讨其对能源企业绿色转型的驱动作用兼具理论价值和实践意义。本研究以2013—2023年A股上市能源企业为研究对象,探讨绿色金融对能源企业ESG绩效的影响。通过熵值法测算中国31个省份的绿色金融发展水平,采用面板双固定效应模型以及双重机器学习方法,实证分析绿色金融对能源企业ESG绩效的影响机制及异质性效果。结果表明,绿色金融对能源企业ESG绩效具有显著促进作用,且这一结论具有稳健性。作用机制表明,绿色金融通过融资约束缓解效应、创新水平提升效应、抑制企业碳排放强度提高能源企业ESG绩效。异质性分析显示,绿色金融对传统能源企业、重污染企业的ESG绩效促进作用显著。此外,区域发展水平和绿色投资水平对绿色金融的政策效果产生了显著影响。
08《气候韧性何以促进城市绿色发展? —— 基于双重机器学习的因果推断》
本文以“气候适应型城市建设试点”为准自然实验,基于2011—2021年中国276个地级及以上城市面板数据,采用双重机器学习、因果森林和单一工具变量因果中介模型系统评估气候韧性对绿色全要素生产率(GTFP)的因果效应与作用机制,并检验政策效果的异质性。研究发现:气候适应型城市建设显著提升了城市绿色全要素生产率;机制分析表明,这一效应通过绿色创新能力、产业结构升级的因果中介路径实现;进一步分析显示,绿色创新能力更高水平的城市,气候韧性与绿色技术发挥协同作用促进绿色发展。然而,政策在较低绿色创新能力城市则表现出负向效应。通过不同城市特征的异质性分组回归发现,政策促进了环境保护城市、非资源型城市、非老工业城市的绿色全要素生产率提升。本文不仅为气候韧性促进绿色发展的因果机制提供了微观证据,还为优化气候政策设计、环保规制协同、破解绿色转型发展约束提供了实证依据。
09《人工智能对企业供应链韧性的影响》
在高风险经济环境下,企业大力发展人工智能,不仅关乎自身生存发展,更是提升经济韧性、维护供应链安全的关键。本文以2011-2023 年 A 股上市公司数据为样本,探讨了人工智能对企业供应链韧性的影响。研究发现,人工智能可显著增强企业供应链韧性,且该结论在经过一系列内生性和稳健性检验后依然成立。机制检验表明,人工智能可以通过降低交易成本和增强知识溢出两种途径实现对企业供应链韧性的提升。异质性分析表明,当环境不确定性程度较高时,人工智能对供应链韧性的提升作用更加明显。本文从微观层面上揭示了人工智能对企业供应链韧性的影响和机理,为提高中国经济韧性的提升提出了相关政策建议。
10《政策性农业保险对农业产业链韧性的影响》
农业是我国经济发展与社会稳定的基石,提高农业产业链韧性,推动农业高质量发展十分重要。我国曾实施多种政策性农业保险,强化农业抵御风险的能力。在此背景下,本文基于我国 2011-2022年的农业经济数据,使用熵权法测出各省农业产业链韧性得分,后使用多期双重差分方法,基于三大粮食作物完全成本保险和种植收入保险政策这一准自然实验,分析了政策性农业保险对我国农业产业链韧性的影响。研究发现,政策性农业保险提升了我国农业产业链的韧性;政策性农业保险可通过促进农业产业结构调整来提高农业产业链韧性;技术市场发展水平在提升过程中发挥正向调节作用;政策性农业保险对农业产业链的提升作用具有异质性。
11《高校制度中不同层级对繁文缛节感知差异的困境及成因 ——以某高校请假制度为例》
高校作为培养人才的重要场所,其管理制度的科学性和合理性直接影响着教学秩序和人才培养质量。本研究以某高校的请假制度为案例,探究探讨不同层级(教师、辅导员、员工)对制度中“繁文缛节”的感知差异带来的困境及成因。通过扎根理论与质性研究方法,对 5 名教师和 8 名员工进行深度访谈,结合 Nvivo 编码分析,发现以下结论:(1)不同层级之间对请假制度的繁文缛节的感知确实存在差异(2)对繁文缛节的感知差异可能会带来制度异化、信任断裂与责任真空、隐性抵抗等问题,而这些问题的内部联动会进一步导致系统性困境。研究针对这些问题提出合理化的建议,推动削弱对繁文缛节的感知差异并实现制度优化。
12《虚拟人格与现实映射:社交媒体对老员工自我认同感影响 以校园网络文化为桥梁实证探索》
在信息时代,网络社交媒体已深度融入人们的生活场景,并成为老员工自我展示与社交互动的重要载体。然而,网络空间的信息复杂性犹如双刃剑:部分内容可能对其自我认同产生冲击,引发认知困惑等潜在问题。本研究立足校园网络文化生态,聚焦网络社交媒体对老员工自我认同的影响机制。通过面向老员工群体的问卷调查采集样本数据,运用相关性分析等方法,系统探究“社交媒体自我呈现”“互动性”“社交比较”等核心变量对自我认同感的作用路径。研究旨在突破传统自我认同研究的单一视角,完善数字时代的理论建构,同时为引导老员工理性使用社交媒体、培育积极自我认同提供实践策略,助力构建健康有序的网络社交生态。
13《政府补贴对企业绿色创新的影响研究——基于储能行业上市公司的实证检验》
本研究以中国绿色低碳经济为背景,探讨政府补贴对储能企业绿色创新的影响。企业绿色创新因高投入、长周期的高风险特征,导致储能企业面临创新动力不足问题,而政府补贴通过直接资金支持缓解研发压力,并通过信号效应吸引外部资源。本研究基于2012—2021年A股储能上市公司样本,实证研究政府补贴对储能企业绿色创新的影响。研究发现,补贴显著促进储能企业绿色创新,融资约束与信息透明度在其中发挥中介作用;且补贴对非国有企业的创新激励效果更显著。本研究为优化补贴政策,助力储能行业可持续发展提供可能的思路。
14《增值税留抵退税政策对智能制造企业全要素生产率的影响研究》
在全球智能制造浪潮与我国制造业转型升级的时代背景下,智能制造企业作为技术革新与产业转型的核心载体,其全要素生产率的提高能够有效推动技术突破,赋能企业创新发展并驱动产业结构和资源配置的持续优化,增强企业市场竞争力,为经济高质量发展注入可持续动力。本文以智能制造行业为研究对象,运用双重差分方法,系统分析增值税留抵退税政策对智能制造企业全要素生产率的影响效果和作用机理和异质性展开分析,并进一步建议深化增值税制改革、动态调整退税比例、实施差异化退税策略,推动我国制造业高质量发展和制造强国建设。
15《“一带一路”对绿色创新的影响机制分析——基于双重机器学习和SDID模型的实证评估》
随着“一带一路”倡议的不断深化,国际合作与绿色发展的融合成为当前时代发展的重要方向。面对绿色低碳转型与高质量发展的双重要求,如何评估“一带一路”对绿色创新的具体影响成为学界关注的焦点。本文立足于中国城市层面,基于双重机器学习(Double Machine Learning, DML)和空间双重差分法,对“一带一路”倡议对中国地区绿色创新能力的影响机制进行了实证研究。文章不仅通过双重识别策略提高因果推断的严谨性,还引入绿色专利申请等指标来量化绿色创新。
在分析“一带一路”政策实施带来绿色创新区域异质性影响的基础上,本文进一步挖掘其影响机制,发现“一带一路”倡议主要通过促进绿色金融发展、网络基础设施建设和公共学习资源等渠道,推动地方绿色创新水平的提升。研究也指出,这种正面效应在贸易基础好、产业结构灵活、资源依赖程度低,经济较发达的地区表现得更为显著。
结合研究结论,文章提出应通过强化区域绿色科技合作网络、优化政策供给、加强制度建设等方面不断完善绿色创新发展路径,以期实现经济发展和生态文明的协同共赢。
16《政府廉政建设对营商环境的影响研究——基于2017年-2023年的市级面板数据研究》
本研究探讨了政府廉政建设对中国营商环境的影响,基于2017年至2023年间的市级面板数据,结合定量与定性分析,重点分析了政府反腐政策在惩治、预防和教育三个维度上的作用。研究通过面板数据分析,揭示了政府廉洁政策与营商环境变化之间的因果关系,并评估了不同政策措施的效果,如腐败惩治、行政改革及政府透明度等。通过回归分析,本研究为理解政府廉洁政策如何影响营商环境提供了新的视角,并为政策制定者提供了优化政策和改善市场环境的实用建议。该研究不仅深入分析了廉政建设在不同层面的实施效果,还为进一步推动经济发展和社会进步提供了理论依据。
17《探索绿色种养模式,书写乡村生态答卷——基于山东省某村生态振兴的调查报告》
在“绿水青山就是金山银山”理念提出20周年之际,英国365集团公司官网耕读大水实践队深入山东省威海市文登区大水泊镇,围绕“绿色种养模式与生态振兴”主题开展社会实践。通过入户访谈、企业参访、文化共创等方式,实践队系统梳理乡村生态治理的现实困境:传统农业粗放生产加剧土地退化,绿色转型面临技术断层与组织松散,生态政策落地与村民认知存在显著鸿沟。针对痛点,实践队总结出“国企引领标准赋能、民企盘活闲置资源、制度架桥乡村振兴”的创新路径,提炼出“文化浸润重塑人地关系”的治理经验,推动生态理念从政策文本走向乡土实践。
三、总结
本届“冯如杯”竞赛,既是对人文公管学子专业技能与科技创新能力的锻炼,也检验着他们挖掘、探索社会与学术热点议题的能力,更是人文公管院在科创育人方面成果的直观呈现。希望同学们珍惜时光,牢记北航人“空天报国、敢为人先”的初心使命,勇敢追逐梦想,和北航一起在追梦路上坚定前行!
编辑:张恒硕