近日,公司教授贾洪波、博士研究生蔡瑶瑶、研究生汤梓童在《社会保障研究》2023年第6期发表题为《中国基本医疗保险高质量发展的地区差异及形成机理--基于2011-2020年省级面板数据的实证研究》的论文,以下为文章全文。
中国基本医疗保险高质量发展的地区差异及形成机理
——基于2011—2020年省级面板数据的实证研究
贾洪波 蔡瑶瑶 汤梓童
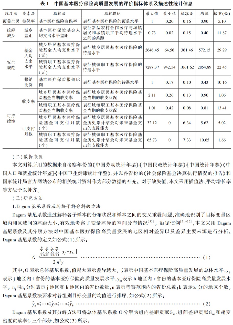
【摘要】基于2011—2020年31个省份的面板数据,构建指标体系对基本医疗保险高质量发展进行评价。在此基础上,用Dagum基尼系数和Kernel密度估计法研究基本医疗保险高质量发展的地区相对差异和地区绝对差异的分布动态演进,并通过二次指派程序检验地区差异的形成机理。结果表明:2011—2020年,31个省份的基本医疗保险高质量发展指数均有较大程度的提升,但省际差异明显;基本医疗保险高质量发展的地区相对差异变小,地区间差异是基本医疗保险高质量发展总体差异的主要来源;基本医疗保险高质量发展的绝对差距呈扩大态势;覆盖全民、统筹城乡、可持续性三方面差异对基本医疗保险高质量发展地区差异有显著影响。由此,提出加强顶层设计、培植财源、建立基本医疗保险协调联动机制、深入实施区域协调发展战略、引导资金和技术向欠发达地区倾斜、推行先进的理念与经验、优化基本医疗保险基金管理模式等建议。
【关键词】基本医疗保险;地区差异;动态演进;Kernel密度估计;高质量发展














编辑 | 高诗佳